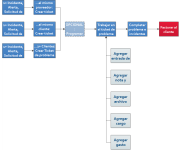
Flujo de trabajo de gestión de problemas
- Diversos incidentes, alertas o solicitudes de servicio se crean con una aparente misma causa raíz. Consulte Trabajar con tickets de problema y de incidente.
- Marque uno de ellos como problema o cree un nuevo ticket de problema y asocie todos los tickets con la misma causa raíz con el ticket de problema. Consulte Menú de herramientas.
- Si todos los incidentes están asociados con el mismo proveedor, cree el ticket de problema para la empresa del proveedor. Esto le permite rastrear costos asociados con el proveedor y calcular la rentabilidad del proveedor.
- Si todos los incidentes están asociados con el mismo cliente, cree el ticket de problema para la empresa del cliente.
- Si los incidentes están asociados a varios clientes, cree el ticket de problema para su organización local.
- OPCIONAL: Programe el ticket de problema. Si necesita programar una cita con su cliente o con un proveedor para resolver el problema, ya sea por teléfono o en situ, reserve un intervalo de tiempo en el Calendario de distribución. Consulte Crear y gestionar llamadas de servicio desde una tarea o ticket.
- Si para resolver el problema requiere un cambio, puede opcionalmente usar el Administración de cambios flujo de trabajo para administrar el cambio y los problemas o incidentes asociados.
- Trabaje en el ticket de problema. Para una descripción de la página Ticket, consulte La página Ticket.
- Rastree el tiempo que use trabajando en el ticket. Consulte Agregar una entrada de tiempo de ticket.
- Agregue nueva información acerca del problema como nota. Consulte Agregar una nota a una tarea o ticket.
- Asocie documentos con el ticket. Usted puede cargar o vincular información externa como documentos Word, imágenes u hojas de cálculo al ticket. Consulte Agregar y gestionar archivos adjuntos.
- Rastree cualquier material facturable y no facturable que use para resolver el ticket. Consulte Agregar o editar un cargo de ticket.
- Rastree gastos de viaje asociados con el ticket. Consulte Agregar y editar gastos.
- Complete el ticket de problema y los incidentes asociados. Consulte Trabajar con tickets de problema y de incidente.
- Facture al cliente. Consulte Generación de facturas.
Herramientas que automatizan o mejoran flujos de trabajo de tickets
El Procesamiento de correo electrónico entrante automatiza la creación de casos al convertir correos electrónicos en tickets. También puede actualizar el estado del ticket, crear una entrada de tiempo y cambiar la función de facturación. Consulte Procesamiento de correo entrante.
Las plantillas de formulario automáticamente rellenan varios campos en la página de ticket. Al usar una plantilla de formulario, usted puede actualizar campos de tickets de la misma manera que lo haría una edición manual. Estos sobrescribirán cualquier contenido previo de tickets. Consulte Plantillas de formulario.
El motor de reglas del flujo de trabajo de Autotask es una herramienta de automatización potente que evalúa continuamente las condiciones de los elementos (tickets, oportunidades, etc.) y actualiza la información o envía notificaciones cuando se cumplen ciertas condiciones. Usted puede establecer estas condiciones y las acciones resultantes al crear reglas del flujo de trabajo.
Entonces, cada vez que ocurre un evento desencadenante (por ejemplo, cuando se edita un ticket), el elemento involucrado se evalúa en relación a todas las reglas del flujo de trabajo aplicables. Si hay coincidencias para el evento y las condiciones, se "activa" la regla del flujo de trabajo, es decir, las actualizaciones, las acciones y las notificaciones definidas en la regla se ejecutan automáticamente.
Consulte Reglas del flujo de trabajo de Autotask.
Las notificaciones son mensajes de correo electrónico que se generan en Autotask y que se envían a recursos, contactos de clientes y otros cuando ocurren ciertos eventos. Estas facilitan la entrega entre recursos asignados y le ayudan a comunicar el estado del ticket al cliente. Consulte Correos electrónicos de notificación.
En Autotask, la gestión de niveles de servicio usa los acuerdos de niveles de servicio (SLAs) para definir los estándares de su empresa con respecto a la entrega de servicio y luego automáticamente supervisa si se logra cumplir con esos estándares. Consulte Introducción a la gestión de niveles de servicio.
Use encuestas de Autotask para determinar cuán satisfechos están los clientes con su entrega de servicios. Consulte Gestionar encuestas de clientes.

