Aplicar acuerdos de niveles de servicio
¿Qué deben determinar los niveles de servicio en un ticket?
Para definir el mejor método para aplicar acuerdos de niveles de servicio a sus tickets, su organización debe primero decidir qué regirá el nivel de servicio en un ticket determinado. Esta decisión determinará la mejor manera de aplicar el SLA correcto a cada ticket, y las opciones de automatización que estén disponibles para usted.
Con este enfoque, los niveles de servicio son específicos para cada cliente o se basan en la clasificación de la organización. Una regla de flujo de trabajo puede aplicar el SLA al ticket cuando se guarda, basándose en la organización del ticket. Consulte Identificador de cliente.
EJEMPLO El SLA estándar está asignado a la mayoría de los clientes, mientras que el SLA Premium está asignado a clientes premium.
Con este enfoque, los niveles de servicio se basan en dispositivos individuales, el tipo de dispositivo o la categoría de producto. Una regla del flujo de trabajo puede aplicar el SLA al ticket cuando se guarda. Consulte Tipo de dispositivo / Categoría de producto.
EJEMPLO El SLA estándar está asignado a estaciones de trabajo, mientras que el SLA premium está asignado a servidores.
SUGERENCIA Esto le permite tener un contrato de facturación para un cliente, pero aplicar varios SLAs a los elementos de configuración bajo el contrato en escenarios en que el mantenimiento real es llevado a cabo por diversos proveedores, todos quienes ofrecen tiempos de respuesta distintos.
Con este enfoque, los niveles de servicio están atados a los tipos de problema y sub-problema del ticket. Una regla del flujo de trabajo puede aplicar el SLA al ticket cuando se guarda, de acuerdo al tipo de problema y el tipo de sub-problema. Consulte Tipo de problema / sub-problema.
EJEMPLO Un SLA se configura con varios objetivos. Tipo de problema/Tipo de sub-problema: Hardware > Estación de trabajo tiene un objetivo de respuesta más lento que el Tipo de problema/Tipo de sub-problema: Hardware > Servidor.
Cómo...
| Método | Descripción |
|---|---|
| Selección manual | Directamente seleccione un SLA desde la lista desplegable del campo SLA en el ticket o la plantilla de ticket recurrente. La lista contendrá todos los SLAs activos permitidos por la categoría de ticket. Consulte Agregar, copiar y editar tickets. |
| Plantilla de formulario | Seleccione una plantilla de formulario de ticket que sea de forma predeterminada un SLA. La lista contendrá todas las plantillas de formulario activas permitidas por la categoría de ticket. Aplicar una plantilla de formulario es el equivalente a una selección manual. Consulte Agregar y editar plantillas de formularios. |
| Categoría de ticket | Haga que uno de sus SLAs sea el SLA predeterminado de todos los tickets que usen esta categoría. Las categorías de ticket también determinan qué SLAs activos están disponibles para tickets que usen la categoría. Incluso la selección manual solamente ofrece opciones de la lista disponibles por medio de la categoría de ticket. Consulte La pestaña Detalles. |
| Contrato | Después de rellenar el campo Organización del ticket, seleccione un contrato que por defecto sea un SLA. Consulte Crear un contrato. |
| Servicio/Paquete | Como opción, usted puede seleccionar un servicio o un paquete de servicios específico en el ticket. Si el contrato, el servicio o el paquete de servicios están asociados con diferentes SLAs, el SLA en el servicio o el paquete de servicios sobrescribirá aquel en el contrato, dado que es más pormenorizado. Consulte Configurar sus servicios y Configurar paquetes de servicios. |
| Dispositivo | Puede asociar un ANS a dispositivos individuales. Este es el método más pormenorizado para aplicar un SLA, para que el SLA del elemento de configuración invalide cualquier SLA predeterminado por la categoría de ticket o contrato. Consulte Agregar y editar dispositivos. |
| Se activa la regla del flujo de trabajo | Usted puede crear reglas del flujo de trabajo de tickets para actualizar el campo SLA, basándose en un gran número de eventos y condiciones. Consulte Agregar, editar y copiar reglas del flujo de trabajo. |
Es posible que la categoría de ticket, la plantilla de formulario, el contrato, el servicio o el paquete de servicios, y el elemento de configuración tengan todos SLAs activos distintos.
IMPORTANTE La secuencia de los eventos es crucial. A medida que rellene los campos que puedan tener como valores predeterminados un SLA, el contenido del campo Acuerdo de niveles de servicio del ticket continúa cambiando al último SLA predeterminado. También importa si el campo SLA aparece o no.
SUGERENCIA PRÁCTICA RECOMENDADA: Su empresa debe decidir un criterio principal para asignar un SLA a un ticket. Esto evitará cualquier conflicto o resultado inesperado asociados con un enfoque "Todos los anteriores". Consulte Configurar Autotask para aplicar SLAs automáticamente.
A continuación, se presentan diversos escenarios que ejemplifican las reglas de selección de SLAs cuando se crean los tickets:
- Si la categoría de ticket seleccionada tiene un valor predeterminado para el SLA, se aplicará.
- Si el usuario entonces selecciona una plantilla de formulario que tiene un valor predeterminado para el SLA, se invalidará el SLA de la categoría de ticket.
- Si el usuario entonces selecciona un contrato que tiene un valor predeterminado para el SLA, se invalidará el SLA de la plantila de formulario.
- Si el usuario selecciona entonces un servicio o un paquete de servicios asociado con un SLA diferente, este sobrescribirá el SLA del contrato.
- Si el usuario selecciona entonces un dispositivo que tenga un valor por defecto para el ANS, éste anulará el ANS del contrato.
- Si el usuario cambia la categoría de ticket o el contrato nuevamente, sus SLAs predeterminados no invalidarán el SLA de la configuración.
- Solamente si el usuario selecciona una plantilla de formulario que tenga un valor predeterminado distinto para el SLA, o selecciona manualmente un SLA distinto del ticket, se invalidará el SLA del elemento de configuración.
En este escenario, no hay manera de actualizar manualmente el campo SLA, y las plantillas de formulario no rellenan los campos pocultos.
- Se aplicará si el ticket está asociado con un elemento de configuración que tenga un SLA activo.
- Si no hay un SLA de dispositivo activo, pero el contrato del ticket es un contrato recurrente con un servicio/paquete que tiene un SLA, se aplica el SLA del servicio/paquete.
- Si no hay un SLA activo de servicio/paquete, pero el contrato del ticket está asociado con un SLA, se aplica el SLA del contrato.
- Se aplica si no hay un SLA activo de contrato, pero la categoría de ticket tiene un SLA predeterminado.
- De otro modo, el campo SLA de ticket se deja en blanco.
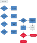
Los siguientes diagramas de flujo muestran qué SLA se aplica cuando se editan diversos campos y se esconde el campo SLA.
Leyenda:
- CI - Dispositivo
- DSDC - Contrato de Atención al cliente predeterminado
Se cambia el dispositivo
Se modifica el contrato
Se modifica el servicio o paquete de servicios del contrato
Se modifica la organización
Si usa una plantilla de formulario que sea de forma predeterminada un SLA, pero también un contrato o elemento de configuración con un SLA predeterminado configurado, los SLAs se aplicarán en el siguiente orden de precedencia:
- El SLA en la plantilla de formulario
- El SLA del dispositivo
- El SLA en el contrato
Cuando un ticket es creado por medio del Portal del cliente, la API de servicios web, el Procesamiento de correo electrónico de tickets y ATES, las extensiones de servicios gestionados, las llamadas rápidas y el Asistente de cierre de oportunidades, Autotask pasa por una serie de pasos de comprobación para determinar qué SLA usar.
- Si el ticket hace referencia a un dispositivo (Portal de Clientes, Llamada Rápida, API de Servicios Web) y el dispositivo tiene un SLA aplicado, el SLA del ticket se ajusta por defecto al SLA del dispositivo.
- Si el ticket no tiene un elemento de configuración asignado, Autotask comprueba si hay algún contrato aplicado al ticket. Si el ticket tiene un contrato asignado (Portal del cliente, Llamada rápida, API de servicios web) y el contrato tiene un SLA aplicado, el SLA de ticket se vuelve de manera predeterminada el SLA de contrato. Si se especifica un servicio o un paquete de servicios que tenga un SLA distinto del contrato, prevalecerá el SLA del servicio o del paquete.
- Si el ticket no tiene un contrato asignado, Autotask comprueba si la empresa tiene un contrato predeterminado. Si la empresa tiene un contrato predeterminado y el contrato tiene aplicado un SLA, el SLA de ticket es de manera predeterminada el SLA de ese contrato.
- Si la organización no tiene un contrato por defecto, Autotask comprueba si la organización tiene una organización padre con un contrato por defecto. Si la tiene, y aquel contrato está asociado con un SLA, el SLA de ticket es de manera predeterminada el SLA de contrato predeterminado de la empresa matriz.
- Si no hay un SLA de contrato, pero se aprueba una categoría de ticket ya que está asociada con un SLA, se aplicará ese SLA.
- Si no hay SLA de contrato y no se ha seleccionado ningún SLA predeterminado, ningún SLA se aplicará al ticket.
IMPORTANTE Cuando guarda el ticket, este es evaluado por el motor de reglas del flujo de trabajo. Las reglas del flujo de trabajo de tickets pueden ignorar cualquier configuración de categoría de ticket y asignar un SLA al ticket que no sea una opción disponible en el ticket mismo.
La mejor manera de aplicar SLAs es automatizar la selección de SLAs lo más posible. Si tiene una estrategia clara para configurar niveles de servicio en tickets (consulte ¿Qué deben determinar los niveles de servicio en un ticket?), puede configurar Autotask para que automatice este proceso.
Esta tabla presenta recomendaciones para la configuración de todas las áreas que puedan aplicar un SLA a un ticket.
Ya que los niveles de servicio son un criterio con el que medir el rendimiento real de su equipo, uno podría argumentar que no hay nunca una necesidad de cambiar el SLA en un ticket. Esto es especialmente verdad cuando usted ha automatizado completamente una aplicación SLA.
Si desea evitar que todos los usuarios o algunos de ellos cambien el SLA en el ticket, simplemente oculte el campo SLA en todas las categorías de ticket.







