Cómo atribuimos el correo electrónico
Cuando se crea una entidad de Autotask a partir de un correo electrónico entrante, intentamos atribuir el mensaje a un recurso de su instancia de Autotask o a un contacto de cliente. Sin embargo, los clientes no siempre utilizan una dirección de correo electrónico que usted haya guardado en su instancia de Autotask. Puede que utilicen una dirección de correo electrónico privada, o puede que sea un nuevo empleado que no está en su instancia de Autotask.
Para que se cree una entidad de Autotask PSA, deben cumplirse las siguientes condiciones previas o la creación fallará:
- Su instancia de Autotask debe estar activa y no en modo de mantenimiento.
- El contacto, organización o recurso debe estar activo.
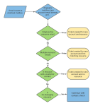
Primero intentamos atribuir el correo electrónico entrante a uno de sus recursos (usuarios), y luego a un contacto del cliente o a un usuario co-administrador. Si no hay ninguna coincidencia, pero la línea Asunto del correo electrónico entrante contiene un número de ticket, tarea o proyecto, el correo electrónico se adjunta a la entidad como una nota. Si no hay número de ticket, tarea o proyecto, pero el dominio de correo electrónico del remitente coincide con el dominio web de una organización, asociaremos la entidad a esa organización. Si sigue sin haber coincidencias, crearemos un ticket para su organización local o para una organización que haya configurado para los correos electrónicos entrantes que no puedan atribuirse de otro modo. Consulte Organización de entradas (sólo pestaña Entradas). Si todo lo demás falla, enviaremos una notificación de fallo al emisor del correo electrónico.
Si el correo electrónico coincide con la dirección de correo electrónico de una organización
La dirección de correo electrónico del remitente (originador) determina a qué organización y recurso o contacto atribuir el elemento, de acuerdo con las siguientes reglas:
Primero buscaremos recursos.
| Diagrama de flujo | Descripción |
|---|---|
|
IMPORTANTE Si el recurso tiene un nivel de seguridad que no proporciona permiso de Vista a la cuenta de su organización local, el recurso no se seleccionará como contacto del ticket, aunque se creará el ticket. Para permitir poder agregar al remitente como un contacto al ticket, debe hacerlo parte del equipo de empresa.
Si no se encuentra ninguna coincidencia de recursos, buscaremos una coincidencia en la dirección de correo electrónico de cada contacto. Si no se encuentra ninguna coincidencia, buscaremos a continuación en el campo Dirección de correo electrónico 2 y, si sigue sin haber ninguna coincidencia, en el campo Dirección de correo electrónico 3.
| Diagrama de flujo | Descripción |
|---|---|
|
| Diagrama de flujo | Descripción |
|---|---|
|
Si el correo electrónico del remitente hace referencia a un número de ticket, tarea o proyecto válido y no podemos determinar qué contacto envió el correo electrónico, o el contacto no está asociado a la organización u organización matriz de la entidad referenciada, añadiremos el contenido del correo electrónico a la entidad como una nota. Para un ticket, será una nota interna; para un proyecto o tarea, será una nota interna de equipo de proyecto. El creador de la nota será el Administrador de Autotask PSA, y añadiremos De [dirección de correo electrónico del remitente] al principio del contenido de la nota. |
Si no podemos determinar la organización basándonos en las direcciones de correo electrónico de contacto o si se encuentran varias coincidencias de organización, buscaremos junto al dominio del sitio web de la organización e intentaremos encontrar una coincidencia.
| Diagrama de flujo | Descripción |
|---|---|
|
Para los tickets de Kaseya, determinaremos la organización utilizando la cadena después del primer punto en machine.groupname.subgroupname. Los tickets de Kaseya no tendrán un contacto. Tendrán un creador Admin. de Autotask.
Si el dominio de correo electrónico es un dominio público
Si el dominio del correo electrónico del originador es uno de los dominios públicos comunes (gmail.com, icloud.com, hotmail.com, etc.), y no se encuentra en ninguna dirección de correo electrónico coincidente, la misma regla se aplicará a búsquedas entre todas las direcciones principales de contactos del mismo dominio. En el improbable caso de que el dominio sólo se encuentre exactamente bajo una organización en su instancia de Autotask, el ticket se creará para esa organización, y se creará un nuevo contacto para la organización. El contacto tendrá el correo electrónico del remitente y el nombre para mostrar o <desconocido> como nombre de pila y apellidos.
Para evitar que esto ocurra, le recomendamos que cree una organización Blocklist, cree un contacto para cada dominio público que desee bloquear y rellene su correo electrónico principal con los dominios correspondientes.
EJEMPLO
nombrefalso@gmail.com
nombrefalso@hotmail.com
nombrefalso@icloud.com
Cualquier correo electrónico entrante procedente de estos dominios creará el ticket para la organización del ticket (si varias organizaciones tienen direcciones de correo electrónico con este dominio público) o la organización de la lista de bloqueo, si es el primer correo electrónico entrante procedente de este dominio.
Atribución de los correos electrónicos entrantes en función de una cadena formateada
Otra forma de relacionar un ticketcon un remitente es utilizar una cadena de texto formateada de una manera determinada. Consulte Activar la coincidencia de Organización/Contacto a partir del asunto/cuerpo del correo electrónico (sólo pestaña Tickets).
NOTA También revise el siguiente artículo: preguntas más frecuentes.





